| Sign In | Join Free | My chinapackagenet.com |
|
Brand Name : FORTUNE
Model Number : DW01-P
Certification : ROHS
Place of Origin : TAIWAN
MOQ : 10PCS
Price : NEGOTIABLE
Payment Terms : T/T, Western Union
Supply Ability : 15000pcs/reel
Delivery Time : 2-3DAYS
Packaging Details : 3000PCS/REEL
TEMPERATURE RANGE : -40°C~+85°C
OVERCHARGE PROTECTION : 4.3V± 50mV
Ultra-Low Quiescent Current at 3μA : Vcc=3.9V
Ultra-Low Power-Down Current at0.1μA : Vcc=2.0V
Package : SOT-23-6
DW01-P Protection IC For One-Cell Lithium-Ion / Lithium-Polymer Battery Pack
1.General description
The DW01 battery protection IC is designed toprotect lithium-ion/polymer battery from damage or degrading the lifetime due to overcharge, overdischarge, and/or overcurrent for one-cell lithium-ion/polymer battery powered systems, such ascellular phones
The ultra-small package and less required externalcomponents make it ideal to integrate the DW01 into the limited space of battery pack. The accurate±50mV overcharging detection voltage ensures safeand full utilization charging. The very low standby current drains little current from the cell while in storage
2.feature
Ultra-Low Quiescent Current at 3μA (Vcc=3.9V).
Ultra-Low Power-Down Current at0.1μA (Vcc=2.0V).
Precision Overcharge Protection Voltage 4.3V ± 50mV for the DW01
Load Detection Function during Overcharge Mode.
Two Detection Levels for Overcurrent Protection.
Delay times are generated by internal circuits. No external capacitors required
Reduction in Board Size due to Miniature Package SOT-23-6
3.Application field
Protection IC for One-Cell Lithium-Ion / Lithium-Polymer Battery Pack
4.Pin configuration

5.Functional block diagram

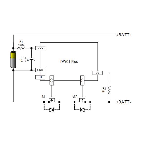
6.Application circuit

7.OverchargeProtection
When the voltage of the battery cell exceeds the overcharge protection voltage (VOCP) beyond the overcharge delay time (TOC) period, charging is inhibited by turning off of the charge control MOSFET. The overcharge condition is released in two cases:
1) The voltage of the battery cell becomes lower than the overcharge release voltage (VOCR) throughself-discharge.
2) The voltage of the battery cell falls below the overcharge protection voltage (VOCP) and a load is connected.
When the battery voltage is above VOCP, the overcharge condition will not release even a load is connected to the pack
8.OverdischargeProtection
When the voltage of the battery cell goes below the overdischarge protection voltage (VODP) beyondthe overdischarge delay time (TOD) period, discharging is inhibited by turning off the discharge controlMOSFET. The default of overdischarge delay time is10ms. Inhibition of discharging is immediatelyreleased when the voltage of the battery cell becomes higher than overdischarge release voltage(VODR) through charging
9.OvercurrentProtection
In normal mode, the DW01 Plus continuously monitors the discharge current by sensing the voltage ofCS pin. If the voltage of CS pin exceeds the overcurrent protection voltage (VOIP) beyond theovercurrent delay time (TOI1) period, the overcurrent protection circuit operates and discharging isinhibited by turning off the discharge control MOSFET. The overcurrent conditionreturns to the normalmode when the load is released or the impedance between BATT+ and BATT- is larger than 500kΩ. The DW01 Plus provides two overcurrent detection levels (0.15V and 1.35V) with two overcurrentdelay time (TOI1 and TOI2) corresponding to each overcurrent detection level
10.ChargeDetectionafterOverdischarge
When overdischarge occurs, the discharge control MOSFET turns off and discharging is inhibited.However, charging is still permitted through the parasitic diode of MOSFET. Once the charger isconnected to the battery pack, the DW01 Plus immediately turns on all the timing generation anddetection circuitry. Charging progress is sensed if the voltage between CS and GND is below charge detection threshold voltage (VCH)
11.Power-DownafterOverdischarge
When overdischarge occurs, the DW01 Plus will enter into power-down mode, turning off all the timing generation and detection circuitry to reduce the quiescent current to 0.1μA (VCC=2.0V). At the sametime, the CS pin is pull-up to VCC through an internal resistor
12.Why choose us?
100% new and originao with Advantage price
High efficiency
Fast Delivery
Professional team service
10 Years Experience Electronic components
Electronic components Agent
Advantage logistic discount
Excellent After-sales Service
|
|
DW01-P Overcurrent Protection IC For Lithium Polymer Battery Pack Images |